Терморегулятор своими руками схема
Про конструкцию термостата можно сказать, что она не особа сложна, именно по этой причине большинство радиолюбителей начинают свое обучение именно с этого прибора, а так же именно на нем оттачивают свои навыки и мастерство. Схем прибора можно найти очень большое количество, но самой распространенной является схема с применением, так называемого компаратора.

Данный элемент имеет несколько входов и выходов:
- Один вход отвечает подачу эталонного напряжения, которое отвечает необходимой температуре;
- Второй получает напряжения от датчика температуры.
Сам компаратор принимает все поступающие показания и сравнивает их. В случае если будет генерировать сигнал на выходе, то он включит реле, которое подаст ток на обогревательный или холодильный аппарат.
Инструкция по демонтажу
Перед тем как поменять термостат, необходимо снять ранее установленное устройство. Для выполнения демонтажа своими руками необходимо придерживаться нижеприведенной инструкции:
Слить антифриз;
Снять воздушный фильтр;
Открутить 2 болта и гайку крепления;
Извлечь клапан рециркуляции;
Ослабить воздушный шланг, идущий к датчику массового расхода воздуха
После этого отодвинуть сам измеритель;
Схема подключения шлангов к термостату может отличаться, но важно отсоединить все патрубки;
Отключить электропровод идущий к терморегулятору. Он присутствует не на всех видах устройств;
Выкрутить шпильку и гайку термодатчика;
Прокладка термостата может прилипнуть в посадочном гнезде
Легонько пошатывая требуется снять термостат, как показано на изображении ниже.

Демонтаж
На различных автомобилях технология как заменить термостат может отличатся. Может потребоваться выполнить демонтаж мешающих узлов. Или наоборот доступ к термостату у автовладельца появляется сразу после поднятия капота.
Конструкция системы охлаждения ЛАДА Калина
Система охлаждения: 1 — расширительный бачок; 2 — отводящий шланг радиатора; 3 — наливной шланг; 4 — радиатор; 5 — паро-отводящий шланг; б — подводящий шланг радиатора; 7 — электровентилятор; 8 — кожух электровентилятора; 9 — датчик температуры охлаждающей жидкости; 10 — датчик указателя температуры охлаждающей жидкости; 11 — дроссельный узел; 12 — кронштейн трубы насоса охлаждающей жидкости; 13 — насос охлаждающей жидкости; 14 — труба насоса охлаждающей жидкости; 15 — подводящий шланг радиатора отопителя; 16 — отводящий шланг радиатора отопителя; 17 — выпускной патрубок; 18 — шланг трубы насоса охлаждающей жидкости; 19 — корпус термостата
Расширительный бачок. Охлаждающая жидкость заливается в систему через расширительный бачок. Он изготовлен из полупрозрачного полиэтилена, что позволяет визуально контролировать уровень жидкости. Для этого на стенке бачка нанесены метки «МАХ» и «MIN». В верхней части бачка имеется патрубок для соединения с пароотво-дящим шлангом радиатора, в нижней части — патрубок для соединения с наливным шлангом. Расширительный бачок калина
Крышка расширительного бачка с клапанами. Герметичность системы обеспечивается впускным и выпускным клапанами в крышке расширительного бачка. Выпускной клапан поддерживает повышенное (по сравнению с атмосферным) давление в системе на горячем двигателе (за счет этого температура кипения жидкости становится выше, уменьшаются паровые потери}. Он начинает открываться при давлении не менее 1,1 бар. Впускной клапан открывается при понижении давления в системе относительно атмосферного на 0,03-0,13 бар (на остывающем двигателе). Крышка расширительного бачка с клапанами
Насос охлаждающей жидкости — лопастной, центробежного типа, приводится от шкива коленчатого вала зубчатым ремнем привода газораспределительного механизма. Корпус насоса — алюминиевый. Валик вращается в двухрядном подшипнике. Пластичная смазка в подшипнике заложена на весь срок службы. Наружное кольцо подшипника стопорится винтом. На передний конец валика напрессован зубчатый шкив, на задний — крыльчатка. К торцу крыльчатки прижато упорное кольцо из графитосодержащей композиции, за которым находится сальник. В корпусе насоса имеется контрольное отверстие для определения течи жидкости при выходе насоса из строя. Насос рекомендуется заменять в сборе. Перераспределением потоков жидкости управляет термостат. Насос охлаждающей жидкости калина
Система охлаждения состоит из двух так называемых кругов циркуляции:
- Движение жидкости через рубашку охлаждения и радиатор образует большой круг циркуляции.
- Движение жидкости по рубашке охлаждения двигателя, минуя радиатор, — малый круг циркуляции.
В систему охлаждения также включен радиатор отопителя и блок подогрева дроссельного узла. Жидкость через них циркулирует постоянно и не зависит от положения клапанов термостата.
Термостат. Он имеет твердый термочувствительный элемент и два клапана, которые перераспределяют потоки охлаждающей жидкости. На холодном двигателе основной клапан термостата перекрывает поток жидкости от радиатора и жидкость циркулирует только по малому кругу, минуя радиатор. При температуре (85±2) °С клапаны термостата начинают перемещаться, пропуская поток жидкости в радиатор и перекрывая байпасный канал. При температуре около (100±2) °С основной клапан полностью открывается, а байпасный закрывается. Почти вся жидкость циркулирует по большому кругу через радиатор двигателя. Термостат калина
Датчик температуры охлаждающей жидкости. Для контроля температуры охлаждающей жидкости в головку блока цилиндров двигателя ввернут датчик, связанный с указателем температуры в комбинации приборов. В выпускном патрубке, рядом с корпусом термостата, установлен датчик температуры охлаждающей жидкости, выдающий информацию для контроллера. Датчик температуры охлаждающей жидкости калина
Радиатор отопителя встроен в систему охлаждения двигателя и предназначен для обогрева салона за счет циркуляции через него горячей охлаждающей жидкости.
Радиатор состоит из двух вертикальных пластмассовых бачков (левый — с
перегородкой) и двух горизонтальных рядов круглых алюминиевых трубок, проходящих сквозь охлаждающие пластины. Трубки соединены с бачками через резиновую прокладку. Жидкость подается через верхний патрубок, а отводится через нижний. Рядом с впускным патрубком расположен тонкий патрубок пароотводя-щего шланга. На радиаторе установлен кожух с электовентилятором. В нижней части правого бачка находится сливная пробка. радиатор калина Вентилятор поддерживает тепловой режим работы двигателя, включается через реле по сигналу контроллера.
Замена термостата ВАЗ 2107 – пошаговая инструкция
Здравствуйте уважаемые читатели блога Autoepoch.ru! Сегодня я хочу рассказать о замене термостата ВАЗ 2107.
Описание, устройство и принцип работы.
Термостат он же терморегулятор «семерки», это деталь, представляющая собой цилиндрическую емкость с тремя выходами под патрубки. В верхнем торце детали расположен входной патрубок от двигателя, в нижней части входной патрубок, идущий от радиатора, ну а третий выходной патрубок расположен сверху сбоку. Более подробно устройство термостата можно увидеть на фото ниже.
Если двигатель запущен на «холодную», антифриз проходит через блок цилиндров и насос, так называемый малый круг. Это обеспечивает быстрый прогрев мотора. При достижении температуры 80,6 до 81,5 градусов Цельсия основной клапан термостата начинает открываться, антифриз начинает двигаться по большому кругу, через радиатор. Одновременно с этим перепускной клапан постепенно перекрывает антифриз, идущий от двигателя. При достижении температуры в 94 градусов клапан открывается на максимальное значение, ОЖ двигается только по большому кругу.
Основные неисправности термостата ВАЗ 2107.
- Перегрев двигателя – терморегулятор открывается частично или полностью не открывается.
- При первом запуске двигатель медленно греется и не набирает рабочую температуру – терморегулятор не закрывается.
Как проверить термостат, без демонтажа?
Если агрегат исправен, то после запуска «холодного двигателя», нижний патрубок, ведущий к радиатору должен нагреваться не сразу, а лишь тогда, когда температура мотора достигнет 80-88 градусов. Также если этот патрубок вовсе не нагревается, а двигатель идет не перегрев, это свидетельствует о неисправности агрегата. Соответственно, если при минимальных температурах нижний патрубок начинает нагреваться, это тоже свидетельствует о неисправности.
Как заменить термостат ВАЗ 2107 своими руками – пошаговая инструкция.
Для замены потребуется:
- новый термостат
- крестовая отвертка
- хомуты (по необходимости)
- патрубки (по необходимости)
- охлаждающая жидкость
- герметик (по необходимости)
- Первым делом необходимо слить охлаждающую жидкость (только на холодном двигателе).
- загоняем машину на яму (машина должна стоять строго горизонтально!),
- рычаг подачи теплого воздуха переместите вправо,
- открутите и снимите пробку расширительного бачка,
- открутите пробку наливной горловины радиатора,
- открутите пробку сливного отверстия на блоке цилиндров (заранее установите тару под слив!),
- открутите пробку сливного отверстия радиатора (заранее установите тару под слив!),
- Остаток ОЖ можно слить, отстегнув ремень крепящий расширительный бачок и приподняв его вверх.
- Для удобства можно снять АКБ.
- Открутите старые хомуты и демонтируйте термостат.
- Далее установите новый терморегулятор (если есть необходимость можно заменить патрубки и хомуты).
- Залейте охлаждающую жидкость, протестируйте новую деталь (описано выше).
Советы.
- Когда будете сливать ОЖ, лучше сразу не открывать крышку расширительного бачка. В этом случае жидкость из-за создавшегося вакуума польется медленно.
- Когда открутите пробку на блоке, медленно откручивайте крышку бачка.
- Чтобы после залива жидкости не избавляться от воздуха в патрубке, можно снять подводящий охлаждающую жидкость к карбюратору тонкий шланг, находящийся в задней части. Залив ОЖ, смотрите, когда она польется из шланга. Это будет свидетельствовать о том, что воздух вышел, это верхняя точка ОЖ в автомобиле.
Варианты наполнителя
Итогом промышленных экспериментов и трудов стали две вариации наполнителя: с твердым веществом и гелиевым заполняющим. Последняя была разработкой французского инженера Сержа Вернье во второй половине XX века. Его компания и по сей день занимается производством, снискав заслуженные доверие и благосклонность потребителей.
Принцип работы обоих типов практически идентичен. Разница в том, что у гелиевого экземпляра повышена герметизация и есть особенности физических свойств самого наполняющего, как, например, уровень чувствительности к изменениям градусов в зависимости от состава. Однако, в современном производстве чаще встречаются приборы с твердым наполнителем.
Неисправности. Как влияют на работу двигателя

Устройство несложное и поломки довольно немногочисленны. Однако выход из строя узла приводит к неприятным последствиям
Заклинивание прибора в закрытом состоянии вызывает перегрев мотора, это не зависит от внешней температуры воздуха.
Если не до конца открывается термостат, двигатель не обязательно закипит, — это зависит от состояния и срока эксплуатации машины. Но ситуация все равно неприятная. Единственный способ действий в такой ситуации – замена прибора на новый.
- «Зависание» в открытом или наполовину открытом состоянии приводит к долгому прогреву мотора. Летом это не так страшно, а зимой можно замерзнуть в автомобиле, поскольку печка не включится и не будет прогревать воздух в салоне. Хотя на работу двигателя мощности прибора хватит.
- Также одной из проблем может быть банальная коррозия металла – возникновение ржавчины на деталях прибора.
Как работает термостат в автомобиле
Основные материалы, из которых изготавливаются эти устройства, — это латунь и медь. Принцип работы термостата в автомобиле скрывает маленький цилиндр, который вы можете увидеть со стороны двигателя. В нем располагается шарик искусственного воска, температура плавления которого составляет 82°С. Этот материал был выбран не случайно — он способен увеличиваться в объеме (переходить из твердого состояния в жидкое) под действием тепла. Штырь прибора соединен с клапаном и вдавлен в цилиндр с воском. Когда воск расплавляется, он создает давление, под действием которого штырь выпадает из цилиндра и открывает клапан. В открытом состоянии он пропускает охлаждающую жидкость в радиатор. Когда температура двигателя приходит в норму, воск принимает исходную форму — затвердевает.
Причин, которые могут вызвать неполадки этого прибора, достаточно много, но чаще всего встречается коррозия.
Если клапан устройства будет постоянно открыт, то жидкость для охлаждения, прежде чем попасть в двигатель, станет постоянно проходить через радиатор. При таких условиях мотору потребуется намного больше времени для достижения рабочей температуры.
Если клапан, наоборот, будет постоянно закрыт, то двигатель без необходимого охлаждения станет набирать температуру, и машина просто «закипит». На таком транспортном средстве невозможно продолжать дальнейшее движение.
Современные специалисты и автомеханики рекомендуют заменять термостат каждые 2 года. Это не такая дорогая деталь, чтобы рисковать своим автомобилем.
Распространённые поломки термостатов
В процессе эксплуатации автомобиля этот механический клапан может выходить из строя, соответственно его заклинивает в верхнем или нижнем положении, что и приводит к проблемам с охлаждением двигателя. Определить неполадку в данном случае можно по изменению температуры охлаждающей жидкости, которая будет стабильно высокой или же могут отмечаться проблемы с нагревом антифриза до рабочей температуры.
Диагностика термостата выполняется при его демонтаже с автомобиля. А вот без снятия этого клапана определить его выход из строя бывает затруднительно. Проверка работоспособности термостата осуществляется экспериментальным путем, когда снятый с автомобиля клапан помещают в нагретую воду, и проверяют температуру, при которой происходит открытие и закрытие клапана. В том случае, если при нагреве тёплой воды до кипения термостат не закрывается или открывается, это свидетельствует о выходе из строя запчасти.
Большинство поломок термостатов сопровождается заклиниванием клапана в верхнем или нижнем положении. Также в определенных случаях могут отмечаться проблемы с открытием большого контура, когда термостат срабатывает через раз. В том случае, если у вас появились какие-либо сомнения в работоспособности такого механического клапана его следует заменить на рабочую деталь. Благо, стоимость не слишком высока, поэтому даже подобные поломки не приводят к существенным затратам автовладельца.
Если говорить о признаках поломки термостата, то можем отметить следующее:
Если клапан заклинило в закрытом положении, это приводит к значительному увеличению рабочей температуры охлаждающей жидкости, нижний патрубок всегда будет холодным даже при полностью прогретом моторе, и, в конечном счёте, двигатель может закипеть.
Если нижний патрубок уже через несколько минут работы двигателя теплый, то термостат заклинило в открытом положении и система циркулирует по большому контуру.
Если автомобиль оснащен датчиком или соответствующими приборами для визуального определения температуры охлаждающей жидкости, то водитель может заметить, что температура антифриза держится выше или ниже нормы.
Двигатель может прогреваться буквально за минуту или же наоборот отмечается долгий прогрев мотора.
Подобные симптомы характерны для различных поломок системы охлаждения, однако большинство специалистов в первую очередь рекомендуют проверять именно термостат, так как такой механический клапан может часто выходить из строя, требуя замены.
Плюсы ручного терморегулятора
Хотя некоторые потребители считают эти устройства примитивными, они обладают рядом весьма привлекательных и полезных свойств:
- Ручные термостаты небольшого размера и потому практически не привлекают внимания.
- На приборах с индикаторным экраном легко устанавливать нужные температурные параметры.
- Их установка занимает всего несколько минут, а эксплуатация не требует каких-либо дополнительных профилактических работ или технического обслуживания.
- Даже такое простое устройство с минимальным количеством функций способно создать комфортные условия для жизни, минимизируя затраты на отоплении.
- Температурный диапазон от +5°C до +27°C позволяет ставить термостат на минимум, когда жильцы уезжают или фиксировать на средних параметрах, когда их нет целый день дома.
- Механический терморегулятор создает равномерную подачу и обеспечивает одинаковый нагрев всех радиаторов в контурной отопительной цепи.
Эти устройства можно использовать, как в работающей отопительной системе со старыми или новыми батареями, так и вносить в план при установке автономного обогрева.
Чем лучше термостат с «десятки»?
Конечно, речь идет не о тех моделях, которые ставились на первые выпуски «десяток». Термостат ВАЗ-2109 (карбюратор) очень похож на тот, который устанавливался в первые модели «десяток». Но сейчас речь о более современных моделях. Их основное преимущество в том, что сведено к минимуму количество хомутов. Зато крепление термостата к блоку двигателя выполнено не при помощи короткого патрубка. Корпус прикручивается к блоку ДВС с использованием двух шпилек. Датчик температуры вкручивается в термостат, следовательно, второе отверстие нужно глушить.
Кроме того, при установке термостата с «десятки» на «девятку» появляется возможность немного сэкономить, ведь можно менять только чувствительный элемент. Среди пассивных преимуществ – освобождение места под капотом. Корпус термостата становится сантиметров на пять короче, что дает возможность без особого труда добраться, например, до регулировочных гаек тросика сцепления.
Контроль в помещениях
Типовая схема терморегулятора для погреба.
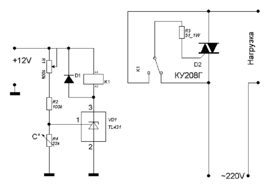
Приборы обозначаются латинскими буквами и цифрами. Например, LM135. Чтобы не ошибиться в выборе, запомните: 1 — применение в военной технике, 2 — применение в производственных аппаратах и устройствах, 3 — применение в бытовых приборах. Российским аналогом является обозначение транзисторов — 2Т (военный) и КТ (массовый). Принцип действия такого датчика таков: при повышении температуры увеличивается напряжение стабилизации, то есть это стабилитрон. Удостовериться в правильности выбора можно, почитав технические характеристики прибора. Точка калибровки указана в кельвинах. Температурная шкала указана в градусах по Цельсию.
Вспоминая школьный курс физики, переводите 0С= 0+273=273К. Рабочий диапазон датчика от -40 до 100°C. Если используется такой датчик, нет нужды в сомнительных опытах. Достаточно рассчитать напряжение на выходе стабилитрона, а затем это значение указать задающим на входе компаратора (сравнивающего устройства). Температурный сенсор LM335 стоит недорого — порядка 35-40 рублей. Взяв за основу этот термодатчик, нарисуйте схему терморегулятора для погреба.

Принципиальная электрическая схема терморегулятора.
На практике она дополнится выходным устройством для включения нагревателя, блоком питания и индикатором работы.
Следующий важный элемент — компаратор, например LM311. Он имеет два входа — прямой (2), обозначенный «+», и инверсный (3), обозначенный «-», и один выход. На схеме выход компаратора обозначен цифрой 7. Работает это устройство так: напряжение на входе 2 больше, чем на входе 3, на выходе получаем высокий уровень. Транзистор открылся, подключил нагрузку. Потенциометр, подключенный к прямому входу, устанавливает температуру — задает порог срабатывания компаратора. При обратной ситуации (напряжение на входе 2 меньше, чем на входе 3), на выходе уровень понижается. Повышается температура, срабатывает термореле, компаратор переходит на низкий уровень, транзистор закрывается, ТЭН выключается. Этот цикл повторяется беспрерывно.
Простой электронный терморегулятор своими руками. Предлагаю способ изготовления самодельного терморегулятора для поддержания комфортной температуры в помещении в холодное время. Термостат позволяет коммутировать мощность до 3,6 кВт. Самая важная часть любой радиолюбительской конструкции это корпус. Красивый и надежный корпус позволит обеспечить длительную жизнь любому самодельному устройству. В показанном ниже варианте терморегулятора применен удобный малогабаритный корпус и вся силовая электроника от продаваемого в магазинах электронного таймера. Самодельная электронная часть построена на микросхеме компараторе LM311.
Устройство и принцип работы автомобильного термостата
Устройство и принцип работы автомобильного термостата.
Все машины, в которых двигатель охлаждается при помощи жидкости, в системе охлаждения имеют небольшой прибор под названием термостат. Он располагается между двигателем и радиатором. В большинстве автомобилей диаметр термостата — 5 см. Основная задача термостата — блокировать поток охлаждающей жидкости в радиатор, пока двигатель не разогрелся. Когда двигатель холодный, через него не проходит охлаждающая жидкость. Когда двигатель достигнет операционной температуры 95 градусов, термостат открывается. Термостат позволяет двигателю разогреться быстрее, тем самым термостат уменьшает износ двигателя и вредные выхлопы.
Если вам интересно, то можно посмотреть, как работает термостат и показать это детям. Это довольно познавательно. Положите термостат в кастрюлю с водой и поставьте кастрюлю на электрическую плитку. По мере закипания воды в термостате примерно на 2 см откроется клапан. Эксперимент лучше проводить с новым термостатом, не со своей машины.
Термостат сделан из латуни и меди. Рассмотрим устройство термостата. Принципа работы термостата кроется в маленьком цилиндре, который находится со стороны, повернутой в сторону двигателя. В этом цилиндре находится шарик искусственного воска, который начинает плавиться при температуре 82 градусов по Цельсию. Воск выбран потому, что он может значительно расширяться, так как под действием тепла переходит из твердого в жидкое состояние. Штырь вдавлен в цилиндр с воском и соединен с клапаном. Когда воск плавится, он значительно расширяется и выдавливает штырь из цилиндра, тем самым открывая клапан. Через открытый термостат проходит охлаждающая жидкость через радиатор. Когда двигатель отключается, он остывает, и воск в термостате застывает, снова становится твердым.
Термостат — маленькая, но очень важная деталь. Плохо работающий термостат может задержать вас у обочины дороги. Неработающий термостат перестает пропускать охлаждающую жидкость, в результате чего двигатель может перегреться.
Термостат может выйти из строя по многим причинам, но самая распространенная причина — это коррозия. Если клапан постоянно открыт, то охлаждающая жидкость будет все время проходить через радиатор, и двигателю потребуется намного больше времени, чтобы достичь операционной температуры. Если термостат все время закрыт, то двигатель довольно быстро перегреется, и на автомобиле нельзя продолжать движение, пока не заменен термостат. Термостат — недорогая деталь. Его рекомендуется заменять на новый каждые два года.
Как определить, работает термостат или нет? Для этого нужно разогреть двигатель, но так, чтобы температурная стрелка не доходила до красной линии. Затем нужно выключить двигатель, открыть капот, найти верхний шланг радиатора. Это черный резиновый шланг примерно 5 см в диаметре с металлическим хомутом на концах. Верхний шланг крепится сверху радиатора. Затем нужно найти нижний шланг. Он выглядит так же, как и верхний. Нижний шланг крепится к низу радиатора.
Дотроньтесь до шлангов, но очень осторожно, так как они могут быть очень горячими. Если датчик температуры двигателя показывает, что двигатель нагрелся, а один шланг горячий, а другой холодный, то вероятнее всего клапан термостата закрыт, и охлаждающая жидкость не проходит через радиатор
Термостат нужно заменить на новый.
Есть еще один “народный способ как проверить термостат на работоспособность. Смысл в том, что мы должны положить термостат в сосуд с горящей (температура около 100 градусов) водой. Далее смотрим визуально, если клапан термостата открывается, то он рабочий. Если нет – нерабочий термостат, меняем его на новый. Также при замена термостата следует узнать температуру открывания клапана. У различных автомобильных термостатов она может быть разной и варьироваться в очень широком диапазоне. А как вы понимаете, нельзя ставить термостат с высокой температурой открывая, ведь двигатель в этом случае может перегреваться.
Замена термостата на ВАЗ 2110, ВАЗ 2111, ВАЗ 2112
Добро пожаловать! Термостат – благодаря нему двигатель может очень быстро нагреваться, а так же практически и вообще не греться, всё это происходит по следующим причинам, в самом термостате есть так называемы клапан, данный клапан заполнен ещё специальным веществом благодаря которому термостат и определяет когда ему нужно будет полностью открываться и когда ему нужно будет полностью закрываться, все мы уже знаем то что при работе двигателя (Может обращали внимание), автомобиль греется очень быстро примерно до 80 c°, а после 80 градусов двигатель греется чуть меньше, а после 94 c° он вообще практически и не греется только если вы не стоит в многочасовой пробки, всё дело в том что клапан термостата пускает охлаждающую жидкость на большой круг при достижении 80 c°, а после 94 c° жидкость выходит на тот же самый круг но только циркуляция жидкости по малому кругу вообще прекращается и вследствие чего автомобиль меньше греется. Примечание! Для того чтобы заменить термостат на новый, вам нужно будет запастись: Отвёрткой и одним шестигранником примерно «на 5»!. Примечание! Для того чтобы заменить термостат на новый, вам нужно будет запастись: Отвёрткой и одним шестигранником примерно «на 5»!
Примечание! Для того чтобы заменить термостат на новый, вам нужно будет запастись: Отвёрткой и одним шестигранником примерно «на 5»!
Где находится термостат? Он расположен чуть пониже корпуса воздушного фильтра, увидеть его можно очень легко для этого откройте капот у вашего автомобиля, затем разыщите в подкапотном пространстве этот самый корпус воздухофильтра и после его нахождения загляните чуть ниже так скажем под него и там будет установлена тот самый термостат (Вернее его крышка, а сам данный агрегат находится внутри крышки), для примера местонахождение крышки ещё показано на фото чуть ниже:
Когда нужно менять термостат? Он заменяется лишь в том случае если он перестал открывать клапан который выпускает охлаждающую жидкость на большой круг, а так же если он оставил клапан в открытом положение и данный клапан заклинил.
Примечание! В первом случае если термостат не будет пускать жидкость на большой круг, то машина начнёт очень сильно греться, ни в коем случае не допускайте её перегрева и если есть возможность то в ближайшее время замените термостат, вить если двигатель вашего автомобиля будет работать в повышенных температурах, то у вас будет понемногу прогорать прокладка ГБЦ, а так же трение в двигателе вашего автомобиля так же повыситься, потому что как мы все знаем из закона физики, чем температура больше, то соответственно и метал расширяется, а чем больше становиться металл тем и больше становиться его трение, поэтому за перегревом двигателя следите очень внимательно.
Во втором случае если клапан у вас заклинит в открытом положение, хотя это бывает редко, но всё же здесь уже вы сами решаете нужна ли вам замена термостата или же нет, потому что если клапан будет в открытом положение то и двигатель практически и не будет греться, но если на дворе будет зима, то всё же лучше будет заменить данный агрегат на новый!
Как проверить термостат работает ли он или же нет? Есть несколько способов проверки, а именно при снятом данном агрегате, а так же и на прямую его можно проверить вовсе не снимая его с автомобиля, для этого просто заведите автомобиль и прогрейте его до рабочей температуры и после прогревания выйдете из автомобиля (Кстати откройте ещё капот перед выходом) и загляните в подкапотное пространство, там разыщите нижний патрубок который идёт от термостата так вот данный патрубок хорошенько прощупайте, он должен в самом начале быть слегка тёплым, а затем постепенно нагреваться (В зависимости от температуры мотора).
Примечание! В том случае если окажется что нижней патрубок и вовсе не нагревается а постоянно остаётся холодным, то это говорит о том что термостат пришёл в негодность и его пора заменить на новый, кстати в связи с таким течением обстоятельств двигатель будет очень сильно и быстро греется, поэтому если все симптомы на лицо, тогда это действительно пришёл в негодность термостат, да и кстати насчёт такой проверки смотрите более подробно на видео-ролике ниже:
В том случае если вы купили новый термостат или же нашли у себя в гараже старый и хотите узнать работает он или же нет, то в таком случае просмотрите чуть ниже интересный видео-ролик в котором подробно объясняется как проверить данный агрегат в отдельном состояние от двигателя:



































